Sumeyye Agac

prof_pic.jpeg

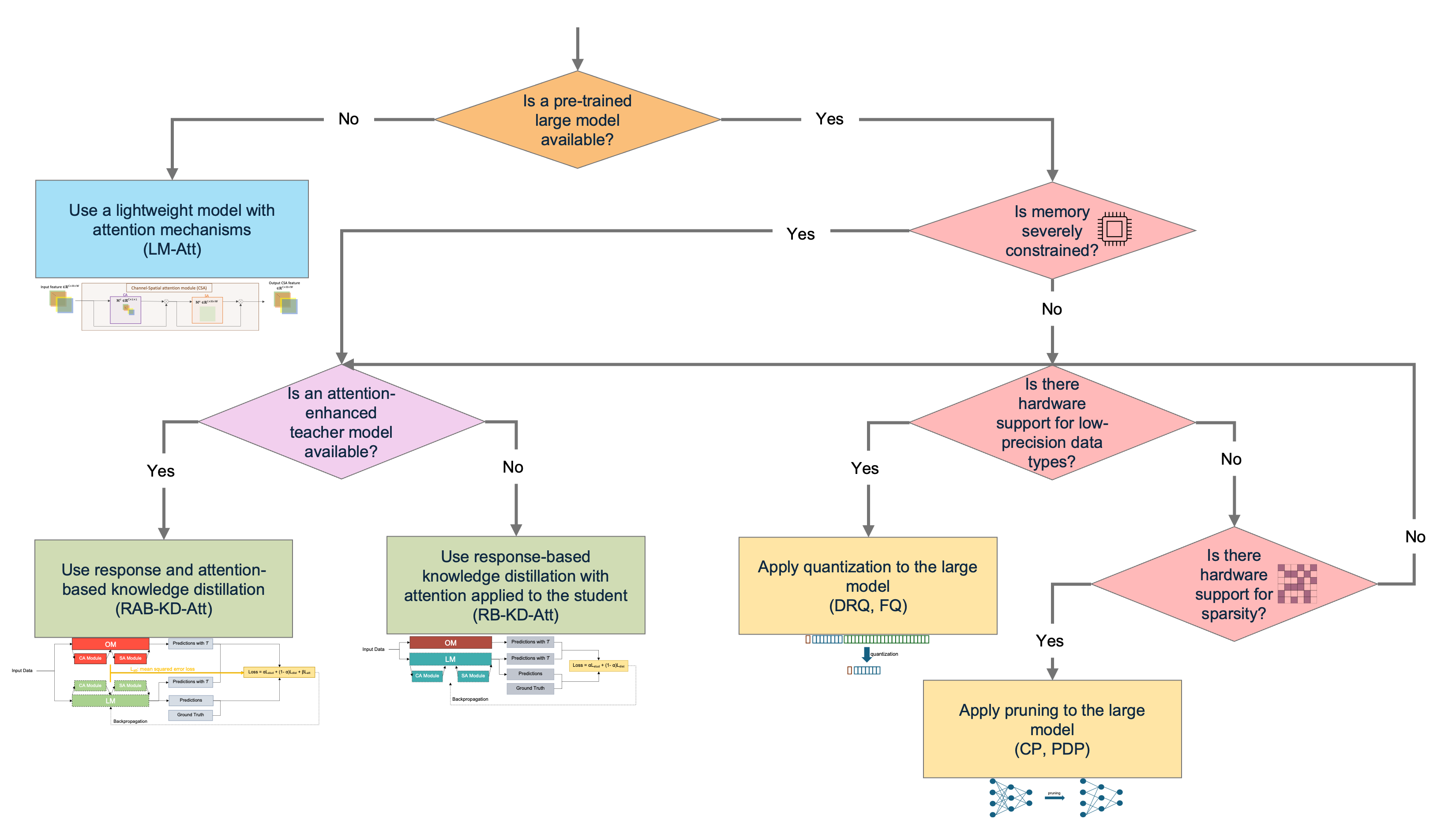
I am a machine learning researcher with a PhD in Computer Engineering from Boğaziçi University, where I was advised by Prof. Ozlem Durmaz Incel. My doctoral research focused on developing and optimizing efficient deep learning models for human activity recognition using wearable sensor data, such as IMU signals. Through my work, I achieved state-of-the-art performance with lightweight architectures by leveraging knowledge distillation, pruning, quantization and attention mechanisms to create reliable and practical AI solutions for resource-limited devices.

I am passionate about building AI systems that are not just accurate, but truly useful. My work lies at the intersection of research and implementation, with a strong focus on designing machine learning solutions that perform well under real-world constraints. I’m especially drawn to applications in health, fitness, and wellbeing, though I’m equally excited by opportunities where machine learning can make a meaningful impact in people’s lives.

Selected publications

  1. iWOAR
    agacinsights.png
    Lightweight deep learning for sensor-based HAR: Benchmarking optimization strategies
    Sumeyye Agac and Ozlem Durmaz Incel
    In Sensor-Based Activity Recognition and Artificial Intelligence, 2026
  2. Diagnostics
    agacontheuse.png
    On the use of a convolutional block attention module in deep learning-based human activity recognition with motion sensors
    Sumeyye Agac and Ozlem Durmaz Incel
    Diagnostics, 2023
  3. Comput. Electr. Eng.
    agaccontext.png
    Context-aware and dynamically adaptable activity recognition with smart watches: A case study on smoking
    Sumeyye Agac, Muhammad Shoaib, and Ozlem Durmaz Incel
    Computers and Electrical Engineering, 2021
  4. SN Comput. Sci.
    agacuser.png
    User authentication and identification on smart glasses with motion sensors
    Sumeyye Agac and Ozlem Durmaz Incel
    SN Computer Science, 2023
  5. Comput. Electr. Eng.
    agacresource.jpg
    Resource-efficient, sensor-based human activity recognition with lightweight deep models boosted with attention
    Sumeyye Agac and Ozlem Durmaz Incel
    Computers and Electrical Engineering, 2024
  6. IE
    agacboosting.png
    Boosting the performance of lightweight HAR models with attention and knowledge distillation
    Sumeyye Agac and Ozlem Durmaz Incel
    In 2024 International Conference on Intelligent Environments, 2024